Learn everything you need to know about BitTorrent by writing a client in Go
BitTorrent is a protocol for downloading and distributing files across the Internet. In contrast with the traditional client/server relationship, in which downloaders connect to a central server (for example: watching a movie on Netflix, or loading the web page you’re reading now), participants in the BitTorrent network, called peers, download pieces of files from each other—this is what makes it a peer-to-peer protocol. In this article we will investigate how this works, and build our own client that can find peers and exchange data between them.

The protocol evolved organically over the past 20 years, and various people and organizations added extensions for features like encryption, private torrents, and new ways of finding peers. We’ll be implementing the original spec from 2001 to keep this a weekend-sized project.
I’ll be using a Debian ISO file as my guinea pig because it’s big, but not huge, at 350MB. As a popular Linux distribution, there will be lots of fast and cooperative peers for us to connect to. And we’ll avoid the legal and ethical issues related to downloading pirated content.
Here’s a problem: we want to download a file with BitTorrent, but it’s a peer-to-peer protocol and we have no idea where to find peers to download it from. This is a lot like moving to a new city and trying to make friends—maybe we’ll hit up a local pub or a meetup group! Centralized locations like these are the big idea behind trackers, which are central servers that introduce peers to each other. They’re just web servers running over HTTP, and you can find Debian’s at http://bttracker.debian.org:6969/
![]()
Of course, these central servers are liable to get raided by the feds if they facilitate peers exchanging illegal content. You may remember reading about trackers like TorrentSpy, Popcorn Time, and KickassTorrents getting seized and shut down. New methods cut out the middleman by making even peer discovery a distributed process. We won’t be implementing them, but if you’re interested, some terms you can research are DHT, PEX, and magnet links.
A .torrent file describes the contents of a torrentable file and information for connecting to a tracker. It’s all we need in order to kickstart the process of downloading a torrent. Debian’s .torrent file looks like this:
d8:announce41:http://bttracker.debian.org:6969/announce7:comment35:"Debian CD from cdimage.debian.org"13:creation datei1573903810e9:httpseedsl145:https://cdimage.debian.org/cdimage/release/10.2.0//srv/cdbuilder.debian.org/dst/deb-cd/weekly-builds/amd64/iso-cd/debian-10.2.0-amd64-netinst.iso145:https://cdimage.debian.org/cdimage/archive/10.2.0//srv/cdbuilder.debian.org/dst/deb-cd/weekly-builds/amd64/iso-cd/debian-10.2.0-amd64-netinst.isoe4:infod6:lengthi351272960e4:name31:debian-10.2.0-amd64-netinst.iso12:piece lengthi262144e6:pieces26800:�����PS�^�� (binary blob of the hashes of each piece)ee
That mess is encoded in a format called Bencode (pronounced bee-encode), and we’ll need to decode it.
Bencode can encode roughly the same types of structures as JSON—strings, integers, lists, and dictionaries. Bencoded data is not as human-readable/writable as JSON, but it can efficiently handle binary data and it’s really simple to parse from a stream. Strings come with a length prefix, and look like 4:spam. Integers go between start and end markers, so 7 would encode to i7e. Lists and dictionaries work in a similar way: l4:spami7ee represents ['spam', 7], while d4:spami7ee means {spam: 7}.
In a prettier format, our .torrent file looks like this:
d
8:announce
41:http://bttracker.debian.org:6969/announce
7:comment
35:"Debian CD from cdimage.debian.org"
13:creation date
i1573903810e
4:info
d
6:length
i351272960e
4:name
31:debian-10.2.0-amd64-netinst.iso
12:piece length
i262144e
6:pieces
26800:�����PS�^�� (binary blob of the hashes of each piece)
e
e
In this file, we can spot the URL of the tracker, the creation date (as a Unix timestamp), the name and size of the file, and a big binary blob containing the SHA-1 hashes of each piece, which are equally-sized parts of the file we want to download. The exact size of a piece varies between torrents, but they are usually somewhere between 256KB and 1MB. This means that a large file might be made up of thousands of pieces. We’ll download these pieces from our peers, check them against the hashes from our torrent file, assemble them together, and boom, we’ve got a file!

This mechanism allows us to verify the integrity of each piece as we go. It makes BitTorrent resistant to accidental corruption or intentional torrent poisoning. Unless an attacker is capable of breaking SHA-1 with a preimage attack, we will get exactly the content we asked for.
It would be really fun to write a bencode parser, but parsing isn’t our focus today. But I found Fredrik Lundh’s 50 line parser to be especially illuminating. For this project, I used github.com/jackpal/bencode-go:
import (
"github.com/jackpal/bencode-go"
)
type bencodeInfo struct {
Pieces string `bencode:"pieces"`
PieceLength int `bencode:"piece length"`
Length int `bencode:"length"`
Name string `bencode:"name"`
}
type bencodeTorrent struct {
Announce string `bencode:"announce"`
Info bencodeInfo `bencode:"info"`
}
// Open parses a torrent file
func Open(r io.Reader) (*bencodeTorrent, error) {
bto := bencodeTorrent{}
err := bencode.Unmarshal(r, &bto)
if err != nil {
return nil, err
}
return &bto, nil
}
Because I like to keep my structures relatively flat, and I like to keep my application structs separate from my serialization structs, I exported a different, flatter struct named TorrentFile and wrote a few helper functions to convert between the two.
Notably, I split pieces (previously a string) into a slice of hashes (each [20]byte) so that I can easily access individual hashes later. I also computed the SHA-1 hash of the entire bencoded info dict (the one which contained the name, size, and piece hashes). We know this as the infohash and it uniquely identifies files when we talk to trackers and peers. More on this later.

type TorrentFile struct {
Announce string
InfoHash [20]byte
PieceHashes [][20]byte
PieceLength int
Length int
Name string
}
func (bto *bencodeTorrent) toTorrentFile() (*TorrentFile, error) {
// ...
}
Now that we have information about the file and its tracker, let’s talk to the tracker to announce our presence as a peer and to retrieve a list of other peers. We just need to make a GET request to the announce URL supplied in the .torrent file, with a few query parameters:
func (t *TorrentFile) buildTrackerURL(peerID [20]byte, port uint16) (string, error) {
base, err := url.Parse(t.Announce)
if err != nil {
return "", err
}
params := url.Values{
"info_hash": []string{string(t.InfoHash[:])},
"peer_id": []string{string(peerID[:])},
"port": []string{strconv.Itoa(int(Port))},
"uploaded": []string{"0"},
"downloaded": []string{"0"},
"compact": []string{"1"},
"left": []string{strconv.Itoa(t.Length)},
}
base.RawQuery = params.Encode()
return base.String(), nil
}
The important ones:
info dict. The tracker will use this to figure out which peers to show us.-TR2940-k8hj0wgej6ch which identify the client software and version—in this case, TR2940 stands for Transmission client 2.94.
We get back a bencoded response:
d
8:interval
i900e
5:peers
252:(another long binary blob)
e
Interval tells us how often we’re supposed to connect to the tracker again to refresh our list of peers. A value of 900 means we should reconnect every 15 minutes (900 seconds).
Peers is another long binary blob containing the IP addresses of each peer. It’s made out of groups of six bytes. The first four bytes in each group represent the peer’s IP address—each byte represents a number in the IP. The last two bytes represent the port, as a big-endian uint16. Big-endian, or network order, means that we can interpret a group of bytes as an integer by just squishing them together left to right. For example, the bytes 0x1A, 0xE1 make 0x1AE1, or 6881 in decimal.

// Peer encodes connection information for a peer
type Peer struct {
IP net.IP
Port uint16
}
// Unmarshal parses peer IP addresses and ports from a buffer
func Unmarshal(peersBin []byte) ([]Peer, error) {
const peerSize = 6 // 4 for IP, 2 for port
numPeers := len(peersBin) / peerSize
if len(peersBin)%peerSize != 0 {
err := fmt.Errorf("Received malformed peers")
return nil, err
}
peers := make([]Peer, numPeers)
for i := 0; i < numPeers; i++ {
offset := i * peerSize
peers[i].IP = net.IP(peersBin[offset : offset+4])
peers[i].Port = binary.BigEndian.Uint16(peersBin[offset+4 : offset+6])
}
return peers, nil
}
Now that we have a list of peers, it’s time to connect with them and start downloading pieces! We can break down the process into a few steps. For each peer, we want to:
conn, err := net.DialTimeout("tcp", peer.String(), 3*time.Second)
if err != nil {
return nil, err
}
I set a timeout so that I don’t waste too much time on peers that aren’t going to let me connect. For the most part, it’s a pretty standard TCP connection.
We’ve just set up a connection with a peer, but we want do a handshake to validate our assumptions that the peer

My father told me that the secret to a good handshake is a firm grip and eye contact. The secret to a good BitTorrent handshake is that it’s made up of five parts:
BitTorrent protocolPut together, a handshake string might look like this:
\x13BitTorrent protocol\x00\x00\x00\x00\x00\x00\x00\x00\x86\xd4\xc8\x00\x24\xa4\x69\xbe\x4c\x50\xbc\x5a\x10\x2c\xf7\x17\x80\x31\x00\x74-TR2940-k8hj0wgej6ch
After we send a handshake to our peer, we should receive a handshake back in the same format. The infohash we get back should match the one we sent so that we know that we’re talking about the same file. If everything goes as planned, we’re good to go. If not, we can sever the connection because there’s something wrong. “Hello?” “这是谁? 你想要什么?” “Okay, wow, wrong number.”
In our code, let’s make a struct to represent a handshake, and write a few methods for serializing and reading them:
// A Handshake is a special message that a peer uses to identify itself
type Handshake struct {
Pstr string
InfoHash [20]byte
PeerID [20]byte
}
// Serialize serializes the handshake to a buffer
func (h *Handshake) Serialize() []byte {
buf := make([]byte, len(h.Pstr)+49)
buf[0] = byte(len(h.Pstr))
curr := 1
curr += copy(buf[curr:], h.Pstr)
curr += copy(buf[curr:], make([]byte, 8)) // 8 reserved bytes
curr += copy(buf[curr:], h.InfoHash[:])
curr += copy(buf[curr:], h.PeerID[:])
return buf
}
// Read parses a handshake from a stream
func Read(r io.Reader) (*Handshake, error) {
// Do Serialize(), but backwards
// ...
}
Once we’ve completed the initial handshake, we can send and receive messages. Well, not quite—if the other peer isn’t ready to accept messages, we can’t send any until they tell us they’re ready. In this state, we’re considered choked by the other peer. They’ll send us an unchoke message to let us know that we can begin asking them for data. By default, we assume that we’re choked until proven otherwise.
Once we’ve been unchoked, we can then begin sending requests for pieces, and they can send us messages back containing pieces.

A message has a length, an ID and a payload. On the wire, it looks like:

A message starts with a length indicator which tells us how many bytes long the message will be. It’s a 32-bit integer, meaning it’s made out of four bytes smooshed together in big-endian order. The next byte, the ID, tells us which type of message we’re receiving—for example, a 2 byte means “interested.” Finally, the optional payload fills out the remaining length of the message.
type messageID uint8
const (
MsgChoke messageID = 0
MsgUnchoke messageID = 1
MsgInterested messageID = 2
MsgNotInterested messageID = 3
MsgHave messageID = 4
MsgBitfield messageID = 5
MsgRequest messageID = 6
MsgPiece messageID = 7
MsgCancel messageID = 8
)
// Message stores ID and payload of a message
type Message struct {
ID messageID
Payload []byte
}
// Serialize serializes a message into a buffer of the form
// <length prefix><message ID><payload>
// Interprets `nil` as a keep-alive message
func (m *Message) Serialize() []byte {
if m == nil {
return make([]byte, 4)
}
length := uint32(len(m.Payload) + 1) // +1 for id
buf := make([]byte, 4+length)
binary.BigEndian.PutUint32(buf[0:4], length)
buf[4] = byte(m.ID)
copy(buf[5:], m.Payload)
return buf
}
To read a message from a stream, we just follow the format of a message. We read four bytes and interpret them as a uint32 to get the length of the message. Then, we read that number of bytes to get the ID (the first byte) and the payload (the remaining bytes).
// Read parses a message from a stream. Returns `nil` on keep-alive message
func Read(r io.Reader) (*Message, error) {
lengthBuf := make([]byte, 4)
_, err := io.ReadFull(r, lengthBuf)
if err != nil {
return nil, err
}
length := binary.BigEndian.Uint32(lengthBuf)
// keep-alive message
if length == 0 {
return nil, nil
}
messageBuf := make([]byte, length)
_, err = io.ReadFull(r, messageBuf)
if err != nil {
return nil, err
}
m := Message{
ID: messageID(messageBuf[0]),
Payload: messageBuf[1:],
}
return &m, nil
}
One of the most interesting types of message is the bitfield, which is a data structure that peers use to efficiently encode which pieces they are able to send us. A bitfield looks like a byte array, and to check which pieces they have, we just need to look at the positions of the bits set to 1. You can think of it like the digital equivalent of a coffee shop loyalty card. We start with a blank card of all 0, and flip bits to 1 to mark their positions as “stamped.”

By working with bits instead of bytes, this data structure is super compact. We can stuff information about eight pieces in the space of a single byte—the size of a bool. The tradeoff is that accessing values becomes a little more tricky. The smallest unit of memory that computers can address are bytes, so to get to our bits, we have to do some bitwise manipulation:
// A Bitfield represents the pieces that a peer has
type Bitfield []byte
// HasPiece tells if a bitfield has a particular index set
func (bf Bitfield) HasPiece(index int) bool {
byteIndex := index / 8
offset := index % 8
return bf[byteIndex]>>(7-offset)&1 != 0
}
// SetPiece sets a bit in the bitfield
func (bf Bitfield) SetPiece(index int) {
byteIndex := index / 8
offset := index % 8
bf[byteIndex] |= 1 << (7 - offset)
}
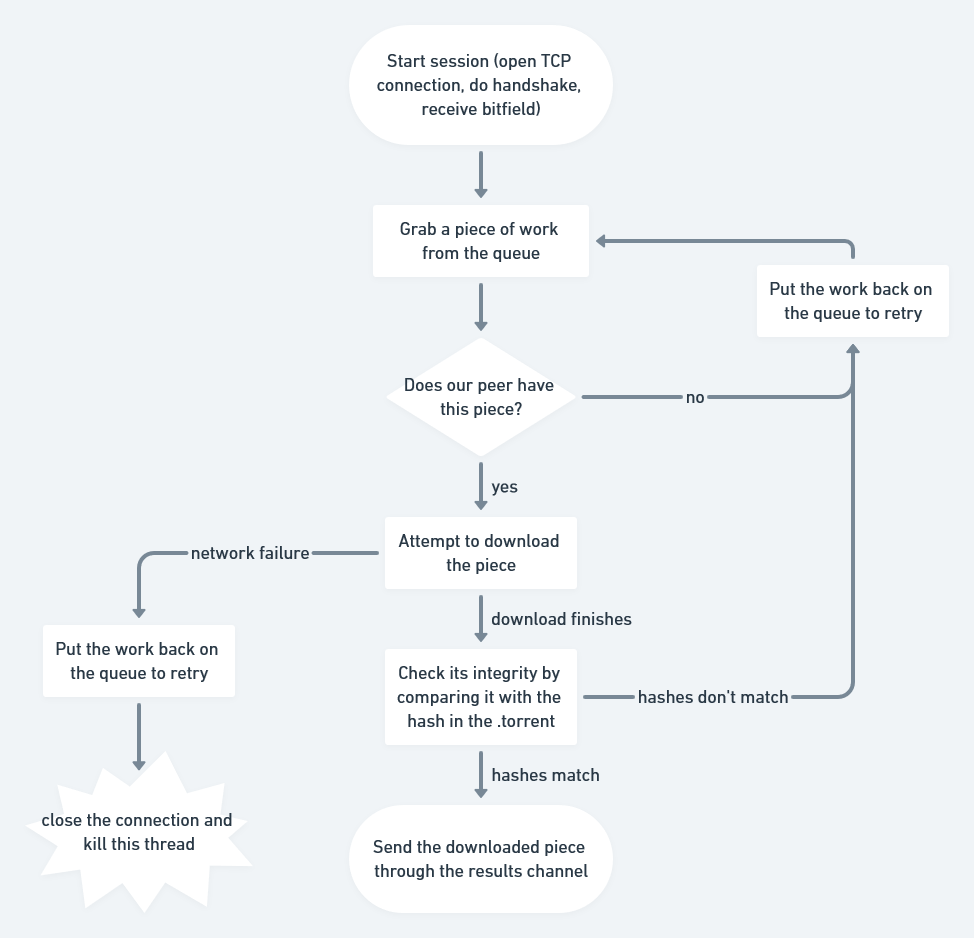
We now have all the tools we need to download a torrent: we have a list of peers obtained from the tracker, and we can communicate with them by dialing a TCP connection, initiating a handshake, and sending and receiving messages. Our last big problems are handling the concurrency involved in talking to multiple peers at once, and managing the state of our peers as we interact with them. These are both classically Hard problems.
In Go, we share memory by communicating, and we can think of a Go channel as a cheap thread-safe queue.
We’ll set up two channels to synchronize our concurrent workers: one for dishing out work (pieces to download) between peers, and another for collecting downloaded pieces. As downloaded pieces come in through the results channel, we can copy them into a buffer to start assembling our complete file.
// Init queues for workers to retrieve work and send results
workQueue := make(chan *pieceWork, len(t.PieceHashes))
results := make(chan *pieceResult)
for index, hash := range t.PieceHashes {
length := t.calculatePieceSize(index)
workQueue <- &pieceWork{index, hash, length}
}
// Start workers
for _, peer := range t.Peers {
go t.startDownloadWorker(peer, workQueue, results)
}
// Collect results into a buffer until full
buf := make([]byte, t.Length)
donePieces := 0
for donePieces < len(t.PieceHashes) {
res := <-results
begin, end := t.calculateBoundsForPiece(res.index)
copy(buf[begin:end], res.buf)
donePieces++
}
close(workQueue)
We’ll spawn a worker goroutine for each peer we’ve received from the tracker. It’ll connect and handshake with the peer, and then start retrieving work from the workQueue, attempting to download it, and sending downloaded pieces back through the results channel.

func (t *Torrent) startDownloadWorker(peer peers.Peer, workQueue chan *pieceWork, results chan *pieceResult) {
c, err := client.New(peer, t.PeerID, t.InfoHash)
if err != nil {
log.Printf("Could not handshake with %s. Disconnecting\n", peer.IP)
return
}
defer c.Conn.Close()
log.Printf("Completed handshake with %s\n", peer.IP)
c.SendUnchoke()
c.SendInterested()
for pw := range workQueue {
if !c.Bitfield.HasPiece(pw.index) {
workQueue <- pw // Put piece back on the queue
continue
}
// Download the piece
buf, err := attemptDownloadPiece(c, pw)
if err != nil {
log.Println("Exiting", err)
workQueue <- pw // Put piece back on the queue
return
}
err = checkIntegrity(pw, buf)
if err != nil {
log.Printf("Piece #%d failed integrity check\n", pw.index)
workQueue <- pw // Put piece back on the queue
continue
}
c.SendHave(pw.index)
results <- &pieceResult{pw.index, buf}
}
}
We’ll keep track of each peer in a struct, and modify that struct as we read messages. It’ll include data like how much we’ve downloaded from the peer, how much we’ve requested from them, and whether we’re choked. If we wanted to scale this further, we could formalize this as a finite state machine. But a struct and a switch are good enough for now.
type pieceProgress struct {
index int
client *client.Client
buf []byte
downloaded int
requested int
backlog int
}
func (state *pieceProgress) readMessage() error {
msg, err := state.client.Read() // this call blocks
switch msg.ID {
case message.MsgUnchoke:
state.client.Choked = false
case message.MsgChoke:
state.client.Choked = true
case message.MsgHave:
index, err := message.ParseHave(msg)
state.client.Bitfield.SetPiece(index)
case message.MsgPiece:
n, err := message.ParsePiece(state.index, state.buf, msg)
state.downloaded += n
state.backlog--
}
return nil
}
Files, pieces, and piece hashes aren’t the full story—we can go further by breaking down pieces into blocks. A block is a part of a piece, and we can fully define a block by the index of the piece it’s part of, its byte offset within the piece, and its length. When we make requests for data from peers, we are actually requesting blocks. A block is usually 16KB large, meaning that a single 256 KB piece might actually require 16 requests.
A peer is supposed to sever the connection if they receive a request for a block larger than 16KB. However, based on my experience, they’re often perfectly happy to satisfy requests up to 128KB. I only got moderate gains in overall speed with larger block sizes, so it’s probably better to stick with the spec.
Network round-trips are expensive, and requesting each block one by one will absolutely thank the performance of our download. Therefore, it’s important to pipeline our requests such that we keep up a constant pressure of some number of unfulfilled requests. This can increase the throughput of our connection by an order of magnitude.

Classically, BitTorrent clients kept a queue of five pipelined requests, and that’s the value I’ll be using. I found that increasing it can up to double the speed of a download. Newer clients use an adaptive queue size to better accommodate modern network speeds and conditions. This is definitely a parameter worth tweaking, and it’s pretty low hanging fruit for future performance optimization.
// MaxBlockSize is the largest number of bytes a request can ask for
const MaxBlockSize = 16384
// MaxBacklog is the number of unfulfilled requests a client can have in its pipeline
const MaxBacklog = 5
func attemptDownloadPiece(c *client.Client, pw *pieceWork) ([]byte, error) {
state := pieceProgress{
index: pw.index,
client: c,
buf: make([]byte, pw.length),
}
// Setting a deadline helps get unresponsive peers unstuck.
// 30 seconds is more than enough time to download a 262 KB piece
c.Conn.SetDeadline(time.Now().Add(30 * time.Second))
defer c.Conn.SetDeadline(time.Time{}) // Disable the deadline
for state.downloaded < pw.length {
// If unchoked, send requests until we have enough unfulfilled requests
if !state.client.Choked {
for state.backlog < MaxBacklog && state.requested < pw.length {
blockSize := MaxBlockSize
// Last block might be shorter than the typical block
if pw.length-state.requested < blockSize {
blockSize = pw.length - state.requested
}
err := c.SendRequest(pw.index, state.requested, blockSize)
if err != nil {
return nil, err
}
state.backlog++
state.requested += blockSize
}
}
err := state.readMessage()
if err != nil {
return nil, err
}
}
return state.buf, nil
}
This is a short one. We’re almost there.
package main
import (
"log"
"os"
"github.com/veggiedefender/torrent-client/torrentfile"
)
func main() {
inPath := os.Args[1]
outPath := os.Args[2]
tf, err := torrentfile.Open(inPath)
if err != nil {
log.Fatal(err)
}
err = tf.DownloadToFile(outPath)
if err != nil {
log.Fatal(err)
}
}
For brevity, I included only a few of the important snippets of code. Notably, I left out all the glue code, parsing, unit tests, and the boring parts that build character. View my full implementation if you’re interested.
Community
roadmap.sh is the 6th most starred project on GitHub and is visited by hundreds of thousands of developers every month.
Roadmaps Best Practices Guides Videos FAQs YouTube
roadmap.sh by @kamrify Kamran Ahmed
Community created roadmaps, articles, resources and journeys to help you choose your path and grow in your career.
Login to your account
You must be logged in to perform this action.